契約 書 管理
文具通 房屋租賃租屋契約書合約書50本入或100本入gs1131 蝦皮購物
合夥契約書 連鎖加盟管理制度教材 詹翔霖副教授
物业管理委任契约书word模板下载 物业管理 熊猫办公
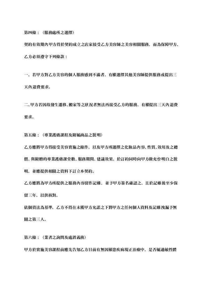
顧客關係管理bernice 買賣暨美容護膚契約書 詹翔霖教授 化妝保養品
物业管理委任契约书word模板下载 物业管理 熊猫办公
訂房契約書檔案下載 群策翡翠灣溫泉飯店
テンプレートダウンロード 契約書管理 Desknet S Db タスク管理 台帳管理を効率化するwebデータベース
マンション管理員の仕事とは 管理委託契約書 管理員業務 もっとわくわくマンションライフ マンションライフのお役立ち情報
契約書のバージョン管理hubbleのフリープランがパワーアップしました Hubble Inc Note
新北市青年社會住宅房屋租賃契約書 住宅業務數位典藏網站
高雄市不動產仲介經紀商業同業公會
不动产共有契约书word模板 Mac下载
エクセルで簡単に更新管理 契約書管理台帳の無料テンプレート 無料ダウンロード テンプレルン
採購知識暨資訊交流平台supply Info 姜正偉顧問瓦伯格管理顧問有限公司
实用物业管理委任契约书word模板下载 物业管理 熊猫办公
契約書管理の運用方法の決め方 Myquick
高雄市不動產仲介經紀商業同業公會
B E S T 授信書類管理系統 Ldc
109學年度學生宿舍住宿契約書暨住宿管理公約eip填寫作業方式 非住宿生無需填寫
賽鴿寄翔合作契約書 南台灣賽鴿競翔 痞客邦
货物赊欠买卖契约书 管理资源吧
南天王社區管理委員會 嘉銓物業保全管理 06 01 機車租賃新契約書
新生專欄 農場管理進修學士學位學程
租屋新契約7 15上路電費設上限 工商時報
租賃物業管理契約書
契約書管理 Kintone キントーン すぐに使えるサンプルアプリ サイボウズの業務改善プラットフォーム
物业管理委任契约书word模板下载 物业管理 熊猫办公
机器买卖契约书 管理资源吧
宜居不動產管理顧問股份有限公司 最新消息
テンプレートダウンロード 契約書管理 Desknet S Db タスク管理 台帳管理を効率化するwebデータベース
文書管理のofigo R Ofigo契約書管理 をリリース 株式会社cijのプレスリリース
18k停車位租賃契約書2本入025 愛德牌alien玩文具 露天拍賣
物业管理委任契约书word模板下载 物业管理 熊猫办公
委任代理契约书 经理人 金锄头文库
契約書の管理方法
苗栗縣不動產仲介經紀商業同業公會
动产使用借贷契约书 管理资源吧
房屋合建契约书 管理资源吧
物业管理委任契约书 会计学堂
租賃住宅委託管理契約書
不動産のテンプレート 賃貸不動産管理委託契約書 資料id 97 の詳細情報 大人の相続
契約書管理 On Kintone Kintone キントーン 拡張機能 サイボウズの業務改善プラットフォーム
契約書管理サービス システム の特長 リコー
契約書の管理方法
檢送 莫拉克颱風災後民間興建住宅贈與契約書增補條款參考範本 甲式 莫拉克颱風安置戶申請放棄贈與住宅契約書參考範本 乙式 及 申請放棄永久屋之申辦及作業流程與說明 各1份 請參考辦理 請查照 住宅業務數位典藏網站
契約書作成 管理システム 株式会社システムディ
服務項目
工會稱三寶由台灣保全管理台灣保全 6 30早已終止契約 生活 自由時報電子報
契約書管理 Spacefinder ダイキン工業株式会社 電子システム事業部
购日房到底需要了解哪些资料 腾讯新闻
カスタムアプリ 契約書管理 グループウェア サイボウズ Office
物业管理委任契约书word模板 Word文档 工图网
更新 管理方法が楽な契約書管理台帳 Word Excel Pdf 無料ダウンロード かわいい 雛形 テンプレート素材
物业管理委任契约书 会计学堂
メイン画面と属性 機能紹介 契約書管理システム Ofigo契約書管理
轉發 內政部 租貸住宅委託管理契約書範本 出租人為企業經營者適用 最新訊息 臺南市不動產開發商業同業公會
蝸居房屋管理中心 租房真快 租房找房子 房屋代管超輕鬆 快上蝸居房屋管理中心 就是這麼簡單 0913 9972莊先生 蝸居房屋管理中心
契約書管理サービス システム の特長 リコー
物业管理委任契约书 合同范本 推图素材
契約書の書き方 賃貸不動産管理委託契約
蝸居房屋管理中心 租房真快 租房找房子 房屋代管超輕鬆 快上蝸居房屋管理中心 就是這麼簡單 0913 9972莊先生 蝸居房屋管理中心
管理委託契約書と管理会社の義務と責任 不動産会社のミカタ
物业管理委任契约书1 合同范本 推图素材
契約書管理フォーム例 タイでもkintone キントーン
动产货品分期付款买卖契约书 Doc样本 管理资源吧
契約書管理の業務効率化 文書管理システム 楽々document Plus
物业管理委任契约书 Word文档下载 包图网
顧客關係管理bernice 買賣暨美容護膚契約書 詹翔霖教授 化妝保養品
借名登記契約書 106 06修正 現代地政聯盟
二手车买卖契约书 管理资源吧


